当前位置:
首页
>
信息公开目录
>
政府系统
>
县人社局
>
通知公告
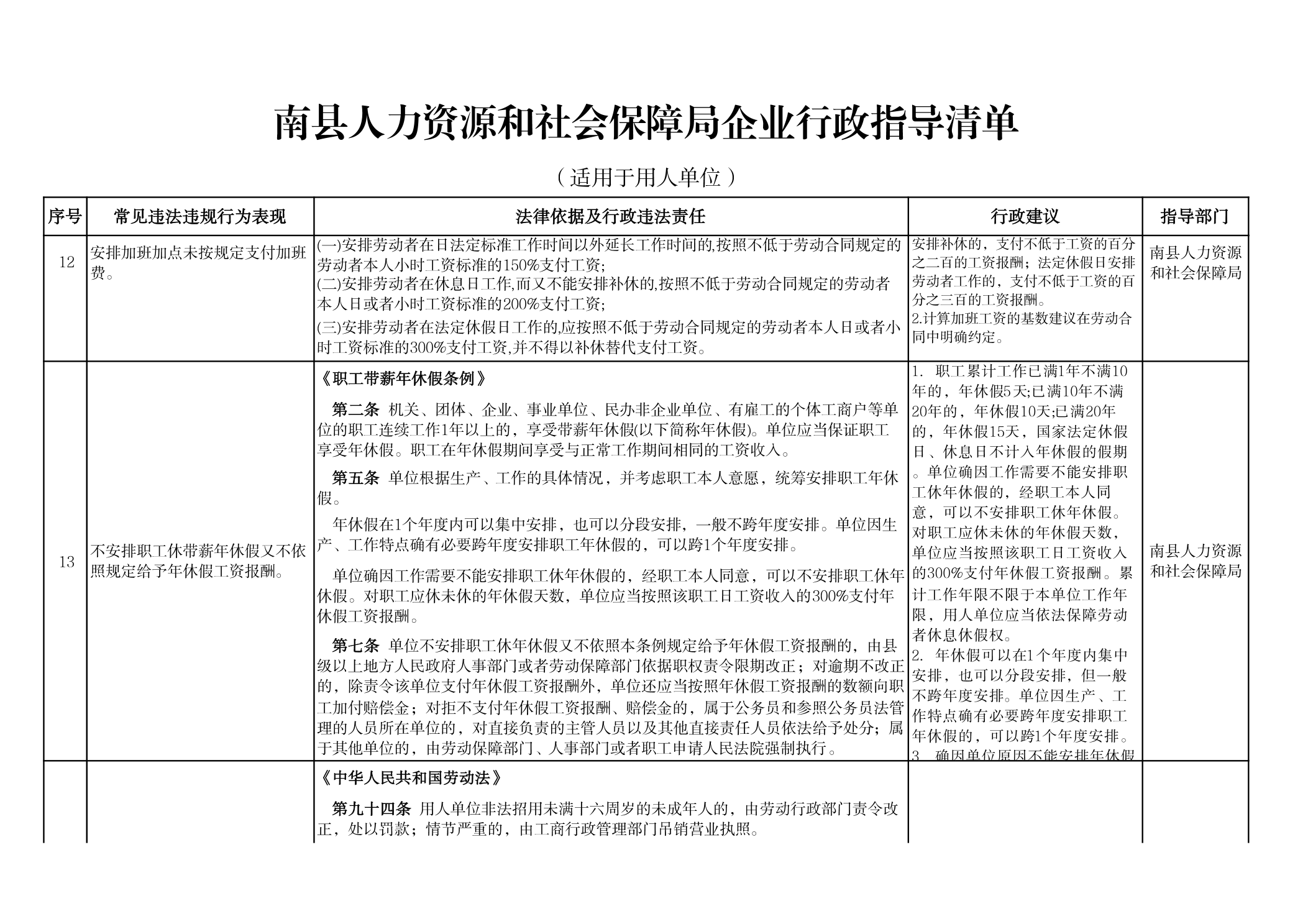
南县人力资源和社会保障局企业行政指导清单
索引号
4309210010/2025-2084859
发布机构
南县人社局
发文日期
2025-07-25
信息类别
综合政务
公开范围
全部公开
公开方式
政府网站
索引号
4309210010/2025-2084859
发布机构
南县人社局
发文日期
2025-07-25
信息类别
综合政务
公开范围
全部公开
公开方式
政府网站
扫一扫在手机打开当前页
打印本页
关闭窗口