当前位置:
首页
>
信息公开目录
>
政府系统
>
县交运局
>
公示公告
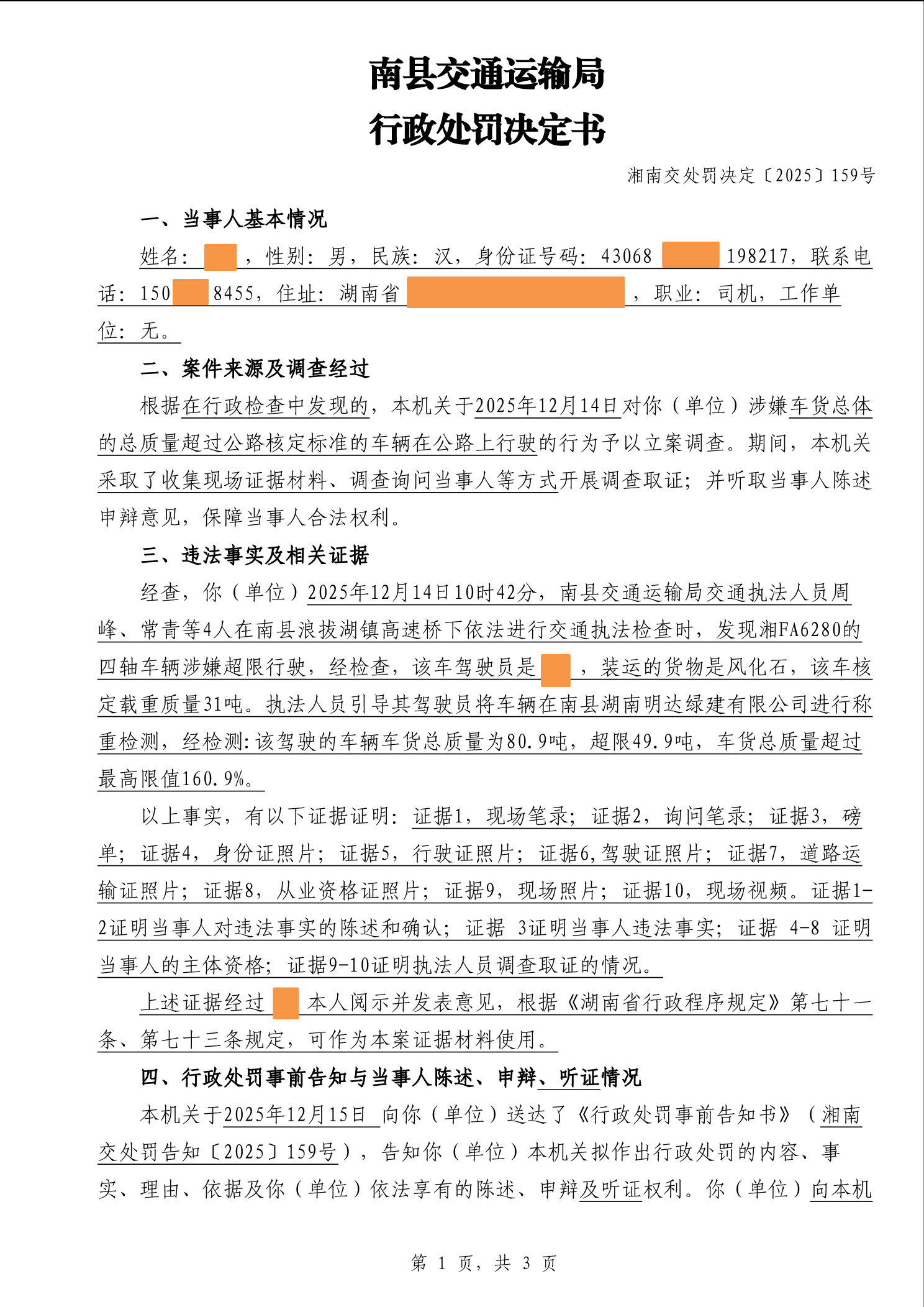
南县交通运输局行政处罚决定书湘南交处罚决定〔2025〕159号
索引号
4309210010/2025-2159786
发布机构
南县交运局
发文日期
2025-12-30
信息类别
综合政务
公开范围
全部公开
公开方式
政府网站
索引号
4309210010/2025-2159786
发布机构
南县交运局
发文日期
2025-12-30
信息类别
综合政务
公开范围
全部公开
公开方式
政府网站
扫一扫在手机打开当前页
打印本页
关闭窗口