2024年度南县中小学提质扩容建设(城市维护费)绩效评价报告

索引号 4309210010/2025-2138105 发布机构 南县教育局 发文日期 2025-12-19
信息类别 综合政务 公开范围 全部公开 公开方式 政府网站
索引号 4309210010/2025-2138105
发布机构 南县教育局
发文日期 2025-12-19
信息类别 综合政务
公开范围 全部公开
公开方式 政府网站

























































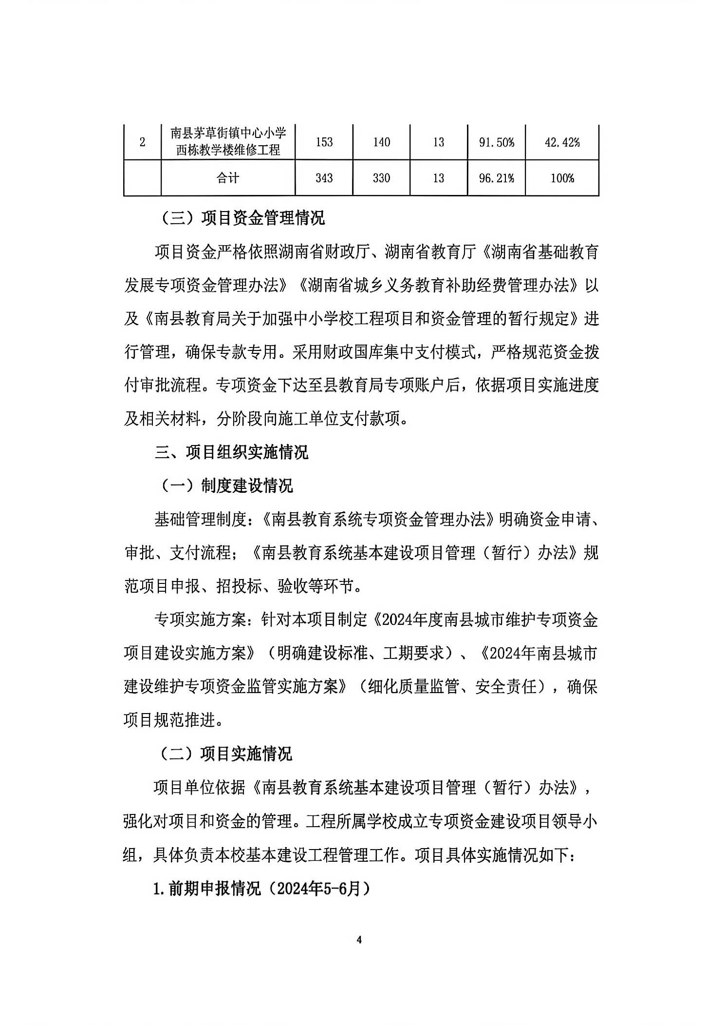
扫一扫在手机打开当前页