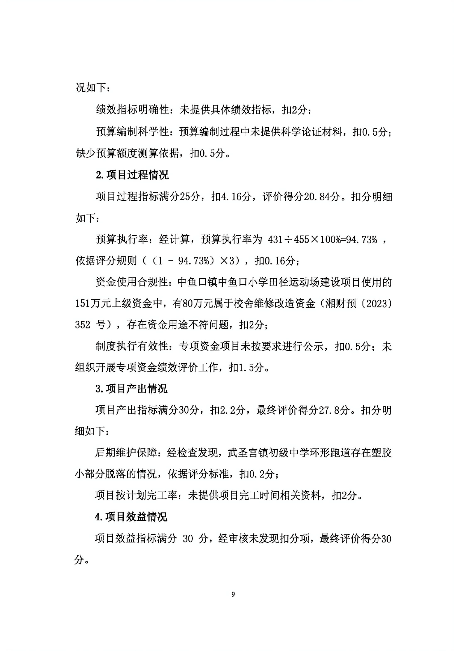
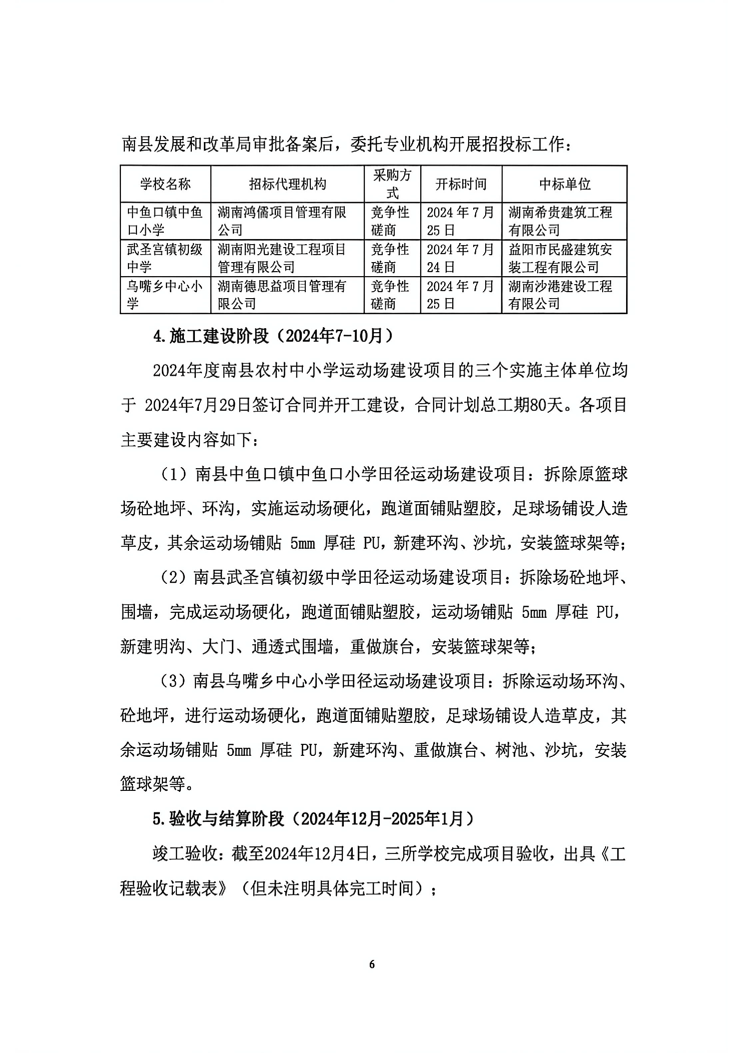
2024年度南县农村中小学运动场建设项目绩效评价报告

索引号 4309210010/2025-2138097 发布机构 南县教育局 发文日期 2025-12-19
信息类别 综合政务 公开范围 全部公开 公开方式 政府网站
索引号 4309210010/2025-2138097
发布机构 南县教育局
发文日期 2025-12-19
信息类别 综合政务
公开范围 全部公开
公开方式 政府网站

















































扫一扫在手机打开当前页